博思远略:《医疗废物集中处置设施能力建设实施方案》要点解读及成功案例
导读:
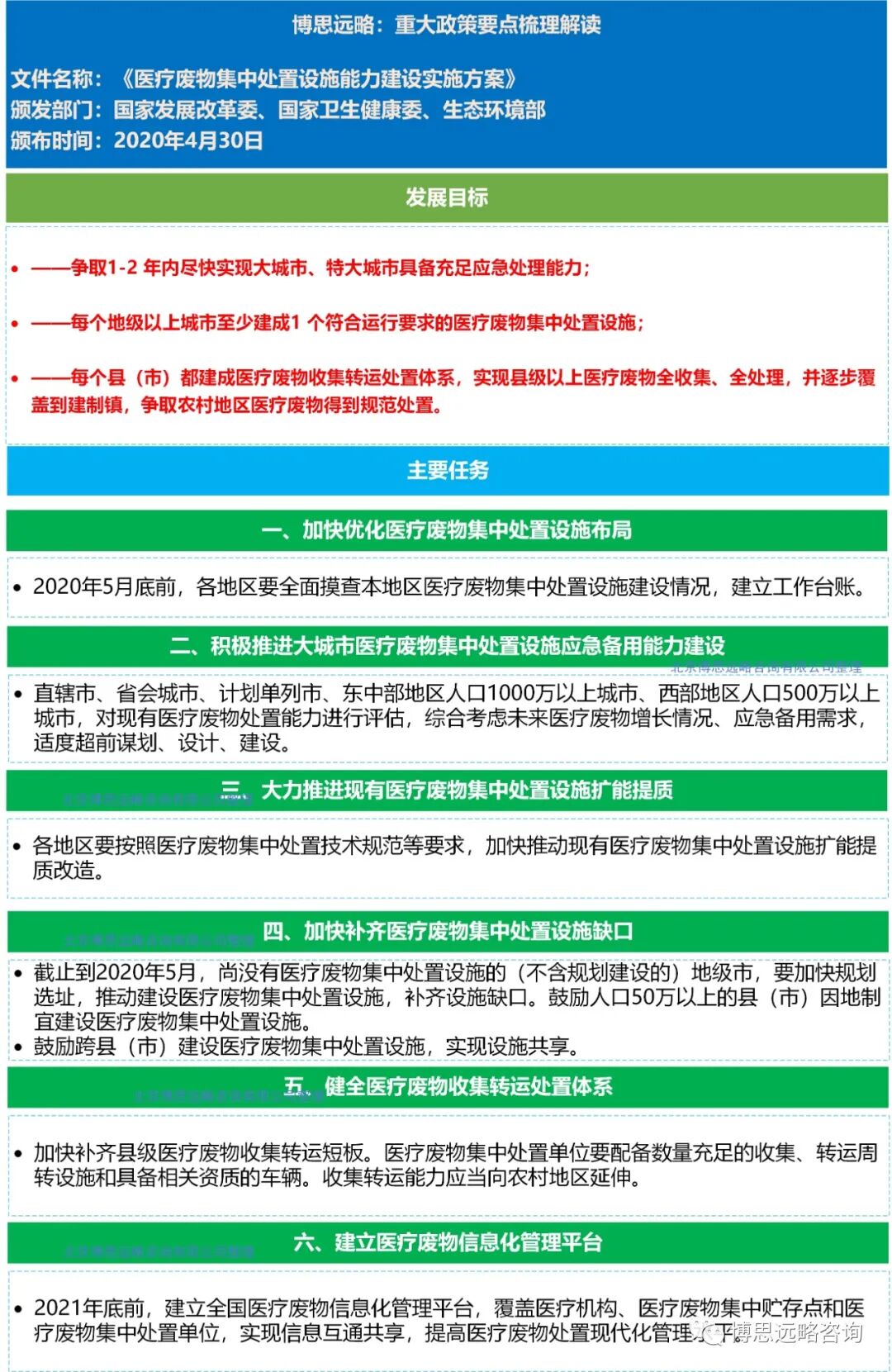
为认真贯彻落实习近平总书记关于加快补齐医疗废物、危险废物收集处理设施方面短板的重要指示精神,深入贯彻落实党中央、国务院决策部署,加快推进医疗废物处置能力建设,补齐相关领域短板弱项,国家发展改革委、国家卫生健康委、生态环境部研究制定并印发了《医疗废物集中处置设施能力建设实施方案》(以下简称《实施方案》)。
《实施方案》提出,争取通过1-2年努力,实现大城市、特大城市具备充足应急处理能力;每个地级以上城市至少建成1个符合运行要求的医疗废物集中处置设施;每个县(市)都建成医疗废物收集转运处置体系,实现县级以上医疗废物全收集、全处理,并逐步覆盖到建制镇,争取农村地区医疗废物得到规范处置,全面补齐医疗废物集中处置设施短板弱项。

一、总 论
(一)项目背景
(二)项目概况
(三)项目优势
(四)主要问题说明
二、建设背景、必要性、可行性
(一)项目建设背景
(二)项目建设的必要性
(三)项目建设可行性
三、市场预测
(一)全国医疗废物回收处置分析
(二)医疗废物回收处置分析
四、建设规模与服务方案
(一)建设规模
(二)服务方案
五、场址选择
(一)场址所在位置现状
(二)场址建设条件
六、技术方案、设备方案和工程方案
(一)技术工艺
(二)设备方案
(三)工程方案
七、主要原材料、燃料及动力供应
(一)主要原材料供应
(二)燃料及动力供应
八、总图布置与公用辅助工程
(一)总图布置
(二)公用辅助工程
九、节能、节水措施
(一)节能措施
(二)能耗指标分析
十、环境影响评价
(一)设计依据
(二)场址环境条件
(三)项目主要污染源污染物及处理措施
(四)环境保护措施方案
(五)项目环境影响评价
十一、劳动安全卫生与消防
(一)劳动安全与职业卫生
(二)消防
十二、组织机构与人力资源配置
(一)组织机构
(二)人力资源配置
十三、项目实施进度
(一)项目实施内容
(二)项目实施进度安排
十四、招标方案
(一)招标范围及依据
(二)招标范围与规模标准
(三)招标组织形式
(四)招标方式
(五)招标初步方案
十五、投资估算
(一)投资估算依据
(二)建设投资估算
(三)建设期利息
(四)流动资金估算
(五)项目总投资
(六)投资使用计划
(七)贷款偿还计划
十六、融资方案
十七、财务评价
(一)计算依据及相关说明
(二)营业收入、税金及附加和增值税估算
(三)运营成本分析
(四)财务评价报表
(五)财务评价指标
(六)不确定性分析
(七)财务评价结论
十八、项目经济效益与社会效益
(一)经济效益
(二)社会效益
十九、风险分析
(一)项目风险因素识别
(二)项目风险防控措施
二十、结论与建议
(一)结论
(二)建议
二十一、附表
二十二、附图
推荐阅读 >
-
「研究」云计算应用中心(大数据平台类)项目可行性研究报告标准大纲 -
「案例」静脉产业园项目规划及可行性研究 -
「案例」股权投资项目可行性研究报告(参考格式) -
「案例」浙江省诸暨市国家现代农业产业园 -
「案例」2020年度项目专项债实施方案标准格式大纲 -
「案例」2020年各地重大投资项目(含重点合作)推荐(一) -
「案例」智能快递产业园(智能物流)项目实施方案及可行性研究 -
「研究」2017-2025年国家级海洋牧场示范区规划建设以及项目建设可行性研究 -
「案例」基因检测技术应用示范中心项目可行性研究报告标准大纲 -
「案例」机器人产业园项目可行性研究报告主要用途有哪些?主要包括哪些内容? -
「研究」用于政府审批的项目可行性研究报告主要包括哪几部分? -
「研究」细分市场数据调查对投资可行性及融资商业计划方案产生影响的逻辑分析 -
「学堂」2019年用于银行贷款的项目可行性研究报告需要注意哪些问题,主要包括哪些章节? -
「研究」国企投资决策(并购)需要注意哪些问题,需要做哪些调查研究工作? -
项目可行性研究报告(嵌入式深度服务)在投资决策中的重要性 -
【知识分享】用于投资决策的可行性研究方案设计包括哪些内容? -
【干货请收藏】项目投资决策(可行性研究及商业计划书)包括哪些内容及关键因素? -
【博思远略】投资决策分哪几个阶段,每个阶段重点研究哪些内容? -
「研究」无人机(工业级)产业园项目可行性研究报告及商业计划书 -
「学堂」商业计划书包括哪些章节,主要内容都有哪些? -
商业计划书(股权融资)有哪几部分构成,内在逻辑性如何遵循? -
延伸阅读|项目可行研究报告和商业计划书如何写好市场及行业数据调查及分析? -
【热点投资项目】房车旅游露营地(房车特色小镇)项目可行性报告及商业计划书 -
博思远略:打造“扶上马送一程式”的《商业计划书》全程融资服务新模式 -
【博思远略学堂】融资商业计划书基本大纲必须包括哪些内容? -
【热点项目】充电桩项目(研发+生产+实施方案)商业计划书编制大纲 -
【干货请收藏】项目投资决策(可行性研究及商业计划书)包括哪些内容及关键因素? -
「申报」2020年度XXX优势特色产业集群建设方案标准模板(附产值数据表) -
「案例」智能快递产业园(智能物流)项目实施方案及可行性研究 -
「研究」项目投资决策(可行性研究)前需要做哪些调研及数据分析工作? -
「研究」IPO上市募投项目(上市咨询)风险分析需要重点研究哪些内容? -
「研究」证监会对IPO上市(行研底稿)业务和技术内容有什么具体要求? -
「研究」博思远略IPO上市咨询(募投可研+行业研究)解决哪些关键问题? -
「申报」申请2020年专项债券(申请债券)需要准备哪些资料? -
云南:工业互联网服务商资源池申报书 -
「案例」玉溪数字经济小镇项目 -
「研究」招商引资情报研究(一) -
「研究」招商引资情报研究(二) -
「政策」农业农村部办公厅关于肥料包装废弃物回收处理的指导意见 -
博思远略:大宗固体废弃物综合利用基地建设实施方案编制大纲 -
「研究」工业固废资源综合利用示范项目申请报告编制指南 -